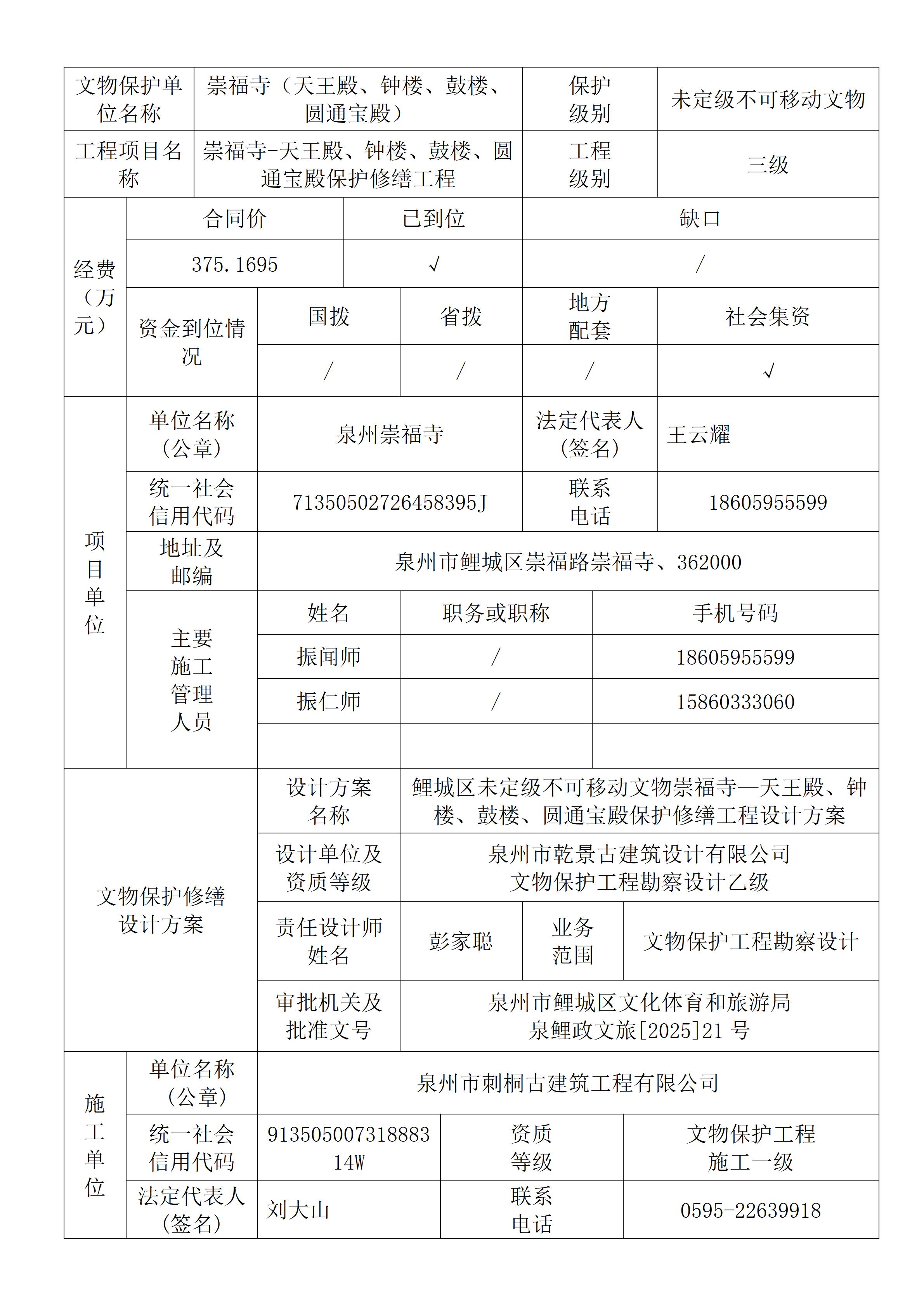
崇福寺-天王殿、钟楼、鼓楼、圆通宝殿保护修缮工程开工登记表
来源:泉州市文化广电和旅游局
时间:2026-03-18 16:25
浏览量:




扫一扫在手机上查看当前页面
政府部门网站
直属单位网站
上级主管部门
县市区政府网站
省各地重要网站
网站标识码:3505000001
闽公网安备 35050302000183号闽ICP备 14008860号
电话:0595—22108006,22114738传真号:22118901
版权所有©泉州市文化广电和旅游局地址:泉州市府西路行政中心交通科研楼C栋南门厅
为确保最佳浏览效果,建议您使用以下浏览器版本:IE浏览器9.0版本及以上; Google Chrome浏览器 63版本及以上; 360浏览器9.1版本及以上,且IE内核9.0及以上。
